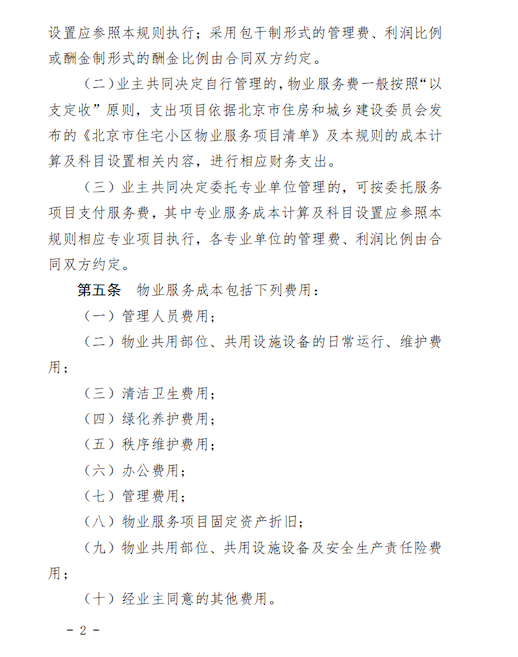
日前,北京物业管理行业协会联合北京市物业服务评估监理协会共同发布了《北京市住宅小区物业服务成本计价规则(试行)》(简称“规则”或“住宅物业服务成本计价规则”)的通知。

物企深度参与《规则》制定,推动行业规范发展 ——解读《北京市住宅小区物业服务成本计价规则(试行)》
对此,中指研究院相关人士表示,政府出台的各项政策,皆从普惠民生的角度出发,本次《服务项目清单》和《规则》的发布也与这一核心一脉相承。政策中对于质价相符、包干制成本明确及调价机制的规定,可以鼓励企业不断创新,提高效能,带动行业整体转型升级;对于优质企业而言,能提供超出清单和业主预期之外的“基础服务+增值服务”,使业主获得“满意+惊喜”的服务体验。同时,《规则》的制定,对于解决老旧小区改造和服务也有充分的正向影响。
具体来看,有如下表现:
1、政策沿袭,基调不变:此次发布的《服务项目清单》和《规则》沿袭了此前出台的相关政策,是对原有政策的细化和落地,在普惠民生的角度使行业发展的更加规范,优质的物业公司将脱颖而出,让老百姓享受更规范、更优质的服务。
2、协会督导,企业参与,制定契合市场实际需求的计价规则:《规则》兼顾了现行阶段不同类型企业的收费方式(包括包干制、酬金制),有效促进物业服务费定价、收缴的规范化和公开化,推动物业服务价格市场化,鼓励企业提供更加质价相符的服务。
3、激发企业的创新意识:政策中对于价格市场化的鼓励、包干制的成本明确以及调价机制的确立,带动整个行业不断提高效率、不断进步、不断创新,提供惠民优质服务。
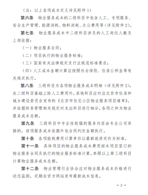
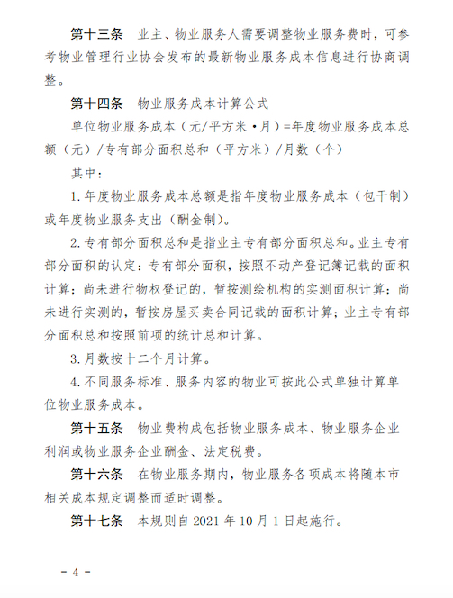
以下为通知原文件:





